您好,欢迎访问澜沧县妇幼保健院官方网站!

  • 优秀“爱婴医院”
  • 澜沧县婚前优生优育检查定点单位

城乡居民医保

医保定点医疗机构

 扫码关注

【澜沧妇幼官微】

健康宣教

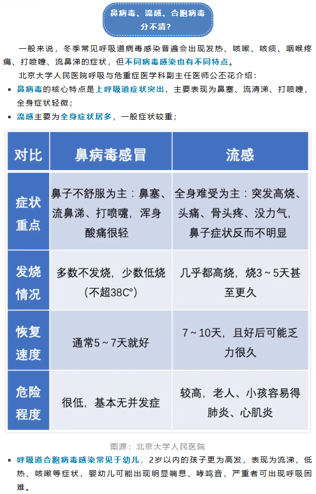
阳性率上升,抗生素无效,无特效药和疫苗!中疾控提醒警惕鼻病毒

作者:澜沧县妇幼保健院 日期:2026-01-09 字体: [小] [中] [大]

image.png

image.png

image.png

分享